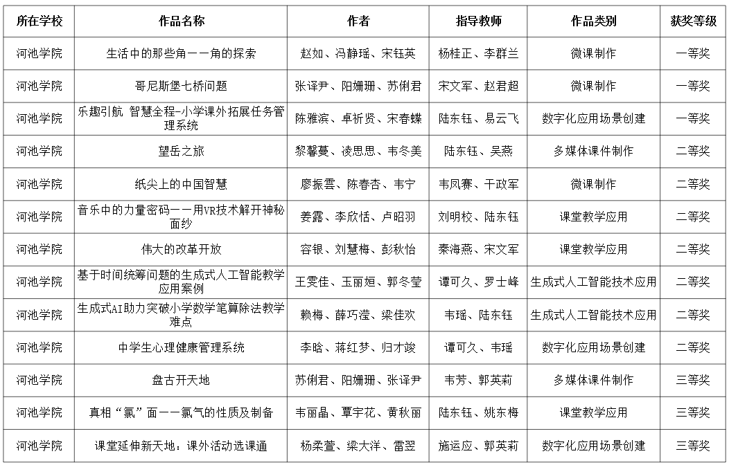
近日,广西壮族自治区教育厅公布 2025 年全区师范生信息化教学应用大赛获奖名单,我校选送的 15 个作品在多媒体课件制作、微课制作、课堂教学应用、生成式人工智能技术应用、数字化场景创建 5 个赛项中,共斩获 13 个奖项,其中一等奖 3 项、二等奖 7 项、三等奖 3 项。
本次大赛中,我中心谭可久、陆东钰、宋文军、杨桂正等指导老师深度参与,从作品创意到技术实现,全程为参赛师生提供专业指导,助力多个作品在不同赛项中获奖。
未来,现代教育技术中心将以此次大赛为契机,持续深化师范生信息化教学能力提升工程,依托指导老师的专业力量,完善“技术赋能、资源共享、协同育人”机制,为建设新时代高素质专业化创新型教师队伍提供更坚实的技术保障与支持。

(作者:杨桂正 校对:陆东钰 审核:吴启明)